中文
学校首页
首页
最新资讯
师德建设
工作动态
政策文件
警示教育
师德教育宣传
师德监督
人事信息
信息公开
首页
>
信息公开
> 正文
信息公开
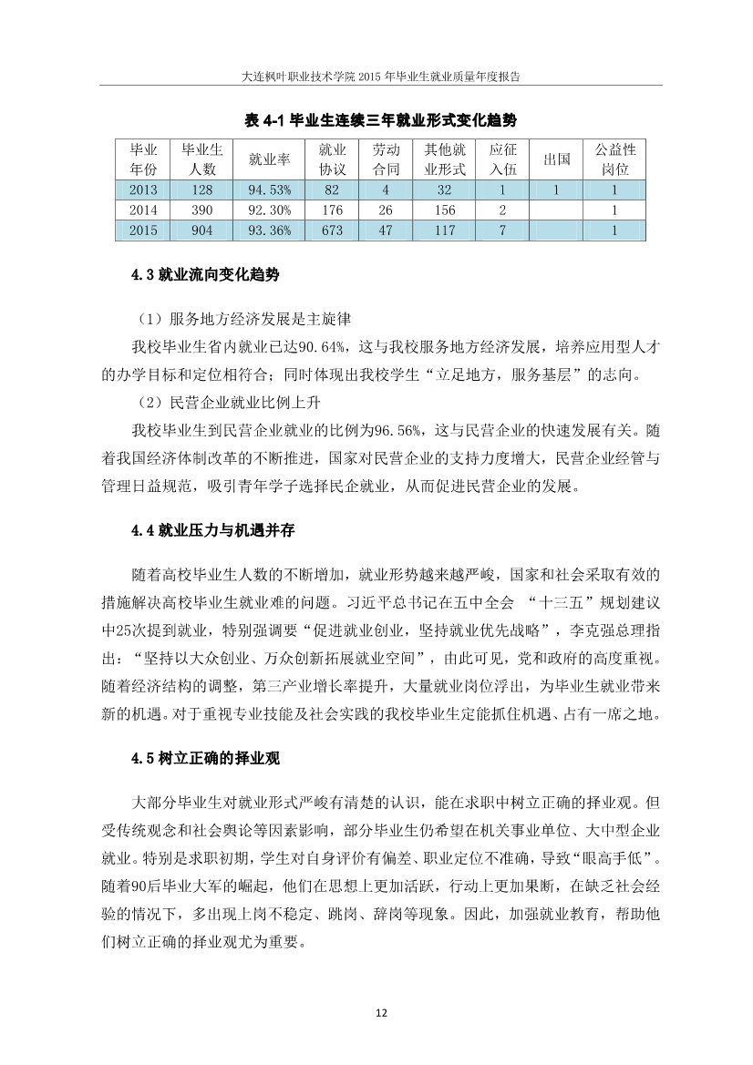
教学质量信息—2015年毕业生就业质量年度报告
发布日期:2016-01-08 浏览次数: